VLSI Design Categories

Analog VLSI Design

NMOS Transistor Layout in Electric VLSI

Composite view: Layout, Schematic, 3D model, and Simulation

NMOS Transistor Layout (Electric VLSI)

2025 | Completed (Foundational Project)

A foundational VLSI project designing a single NMOS transistor from schematic to physical layout. This project served as an introduction to the VLSI design flow, tools, and fundamental concepts of layout using the Electric VLSI EDA tool and C5 process technology files.

Key Features & Parameters:
  • Device: NMOS Transistor
  • Channel Width (W): 6μm
  • Channel Length (L): 0.6μm
  • Technology: C5 Process (0.6μm)
Design Methodology:
Schematic capture of the NMOS device
Physical layout design connecting gate, source, drain, and bulk
Verification using Design Rule Check (DRC)
Tools & Technologies:
Electric VLSI C5 Process NMOS Design VLSI Layout
Key Takeaway: This "hello, world!" of VLSI demonstrates the fundamental process of translating a schematic symbol into a physical, manufacturable design.
PMOS Transistor Layout in Electric VLSI

Composite view: Layout, Schematic, and 3D model

PMOS Transistor Layout (Electric VLSI)

2025 | Completed (Foundational Project)

A foundational VLSI project designing a single PMOS transistor from schematic to physical layout. This project served as an introduction to the VLSI design flow, tools, and fundamental concepts of layout using the Electric VLSI EDA tool and mcmos 300 technology files.

Key Features & Parameters:
  • Device: PMOS Transistor
  • Channel Width (W): 6μm
  • Channel Length (L): 0.6μm
  • Technology: mcmos 300
Design Methodology:
Schematic capture of the PMOS device
Physical layout design connecting gate, source, drain, and bulk
Verification using Design Rule Check (DRC)
Tools & Technologies:
Electric VLSI mcmos 300 PMOS Design VLSI Layout
Key Takeaway: This "hello, world!" of VLSI demonstrates the fundamental process of translating a schematic symbol into a physical, manufacturable design.
CMOS Inverter Layout in Electric VLSI

Composite view: Schematic, Layout, 3D model, and Simulation

CMOS Inverter Layout (Electric VLSI)

2025 | Completed (Foundational Project)

A fundamental digital logic gate, the CMOS inverter, designed from schematic to physical layout. This project demonstrates the core principles of matching PMOS and NMOS transistors and verifying the design's transient (inverting) response using the Electric VLSI EDA tool.

Key Features & Parameters:
  • Device: CMOS Inverter
  • PMOS (W/L): 6μm / 0.6μm
  • NMOS (W/L): 3μm / 0.6μm
  • Technology: mcmos
Design Methodology:
Schematic capture (PMOS and NMOS)
Physical layout with VDD, GND, VIN, VOUT routing
Verification using Design Rule Check (DRC)
Transient simulation to verify inversion
Tools & Technologies:
Electric VLSI mcmos CMOS Design VLSI Layout
Key Takeaway: This project bridges the gap between single-transistor physics and building functional logic gates, showing the complete flow from schematic to layout and simulation.
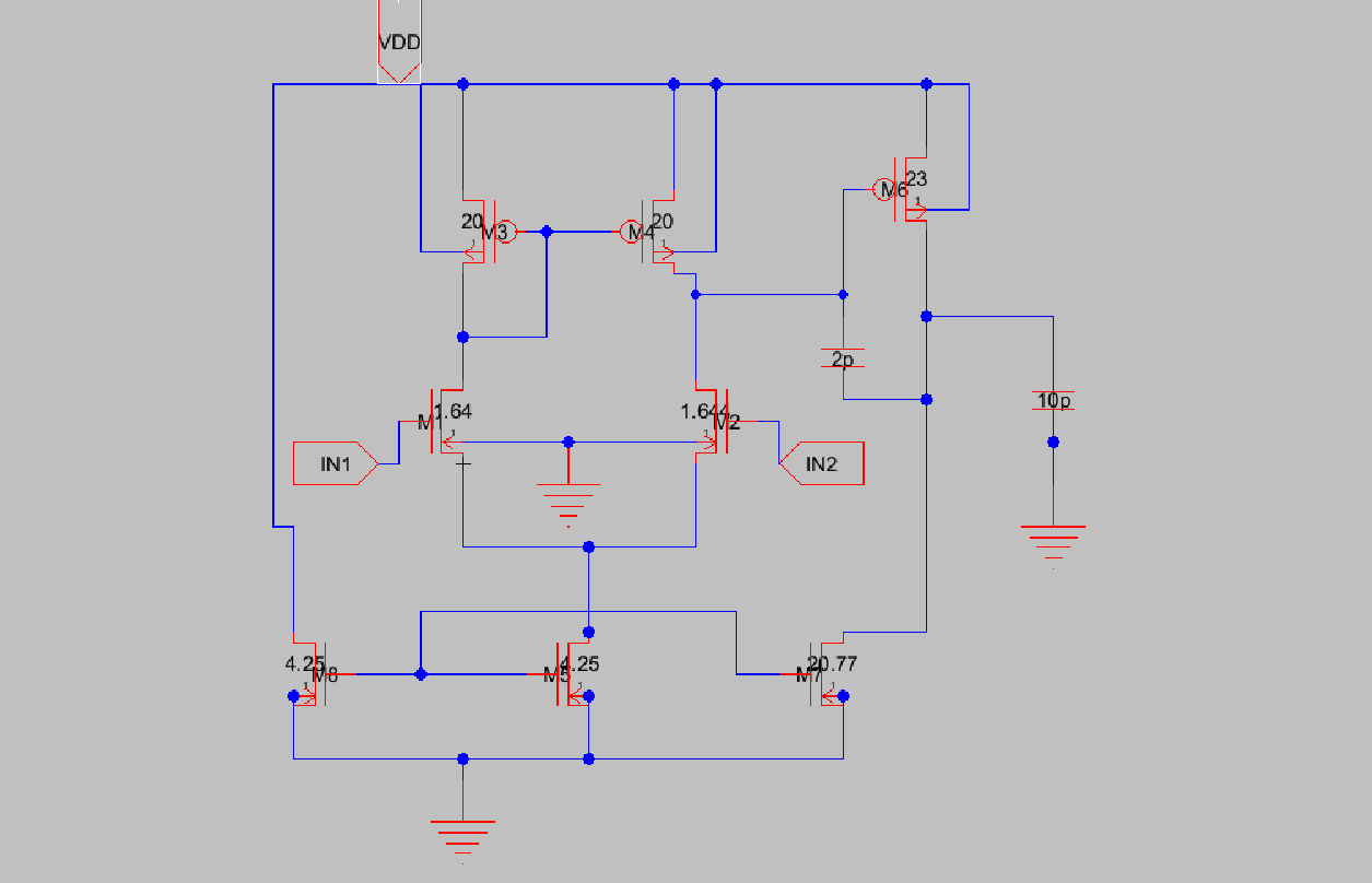
VLSI Op-Amp Layout
Op-Amp Schematic

Circuit Schematic

Op-Amp AC Simulation

AC Simulation (68dB Gain)

Ultra-Low Power Biomedical Op-Amp (VLSI)

2025 | Completed (LIC Course Project)

A two-stage CMOS operational amplifier designed from transistor-level for biomedical wearable devices. The core challenge was achieving ultra-low power consumption (nano-ampere range) while maintaining high gain and stability, suitable for amplifying weak biosignals like ECG or GSR.

Key Features & Results:
  • Ultra-Low Power: ~1.7 $\mu$W consumption
  • DC Gain: ~68 dB
  • Bandwidth: 100 kHz Gain-Bandwidth Product
  • Highly Stable: 90° Phase Margin
  • Technology: 1$\mu$m CMOS (Subthreshold)
Design Methodology:
Transistor-level design using 1μm CMOS technology
Subthreshold operation for ultra-low power consumption
Two-stage architecture with Miller compensation
Layout design using Magic VLSI tool
Tools & Technologies:
LTspice Magic VLSI Xschem NGSpice Analog IC Design CMOS Design
Key Technique: The design operates in the subthreshold (weak inversion) region and uses long-channel ($L=5\mu\text{m}$) transistors to maximize output resistance ($r_o$) and gain ($g_m/I_D$) with nano-ampere bias currents.
Common Source Amplifier Layout

Composite view: 3D Layout, Layout View, and Transient Response

Common Source Amplifier (Diode-Connected Load)

2025 | Completed

Designed and simulated a Common Source (CS) amplifier using a diode-connected PMOS transistor as an active load. This topology replaces the passive resistor to save chip area and provide a non-linear resistance, demonstrating fundamental analog IC design principles.

Key Features & Parameters:
  • Driver (NMOS): W = 20μm, L = 2μm
  • Active Load (PMOS): W = 5μm, L = 2μm
  • Topology: Diode-Connected Load
  • Analysis: DC Operating Point & Transient
Design Methodology:
Sizing transistors for geometric gain dependency
Schematic design connecting PMOS Gate to Drain
Physical layout and routing in Electric VLSI
Tools & Technologies:
Electric VLSI Analog Design CMOS Layout
Key Takeaway: Using a diode-connected device acts as a small-signal resistor ($1/g_m$). The gain becomes a ratio of the transconductances ($-g_{m,nmos} / g_{m,pmos}$), making it dependent on device geometry rather than process variations.
Common Drain Amplifier Layout

Composite view: Layout, 3D Model, Schematic, and Simulation

Common Drain Amplifier (Source Follower)

2025 | Completed

Designed and simulated a Common Drain (CD) amplifier, also known as a Source Follower, using NMOS transistors. This topology acts as a voltage buffer with unity gain ($A_v \approx 1$), high input impedance, and low output impedance, making it ideal for driving low-resistance loads or serving as an isolation stage.

Key Features & Parameters:
  • Driver NMOS (Top): W = 6μm, L = 6μm
  • Load NMOS (Bottom): W = 20μm, L = 4μm
  • Topology: Source Follower (Active Load)
  • Gain: ~1 V/V (Voltage Buffer)
Design Methodology:
Schematic design with active NMOS current source load
Transient analysis verifying signal tracking (Input = Output)
Physical layout and routing in Electric VLSI
Tools & Technologies:
Electric VLSI Analog Design CMOS Layout
Key Takeaway: The output voltage "follows" the input voltage (minus the threshold drop). This circuit provides excellent current gain and impedance transformation, critical for connecting high-impedance logic to real-world loads.
Three Stage Ring Oscillator Layout and Simulation

Composite view: Transient Simulation, Schematic, Layout, and 3D View

Three Stage Ring Oscillator (Electric VLSI)

2025 | Completed

Designed and simulated a 3-stage Ring Oscillator by converting the previously designed CMOS Inverter into a reusable schematic symbol. The project involved connecting three inverters in a feedback loop to generate self-sustaining oscillations and designing the compact physical layout.

Key Features & Parameters:
  • Topology: 3-Stage Feedback Loop
  • Methodology: Symbol Creation & Instantiation
  • Output: Self-Sustaining Oscillation
  • Layout: Cascaded CMOS Inverters
Design Methodology:
Converted CMOS Inverter schematic into a reusable symbol (Facets)
Connected 3 instances in a ring topology (Output to Input)
Created physical layout by abutting inverter cells
Transient simulation to verify oscillation frequency
Tools & Technologies:
Electric VLSI SPICE Simulation CMOS Design Oscillator
Key Takeaway: This project demonstrates the power of hierarchical design in VLSI. By abstracting the inverter into a symbol, complex circuits like oscillators can be built and verified efficiently.
CMOS NAND Gate Layout and Simulation

Composite view: 3D Layout, 2D Layout, Transient Response, and Schematic

CMOS NAND Gate Layout & Simulation

2025 | Completed

Designed and verified a 2-input CMOS NAND gate from transistor-level schematic to physical layout. This project demonstrates the implementation of universal logic gates using complementary MOS technology, ensuring balanced switching characteristics through precise transistor sizing.

Key Features & Parameters:
  • Universal Logic: Transistor-level implementation of NAND function.
  • Architecture: Parallel PMOS pull-up and series NMOS pull-down networks.
  • Technology: Designed using Electric VLSI with the C5/mcmos process.
  • Verification: Confirmed via DRC, LVS, and transient SPICE simulation.
Design Methodology:
Schematic capture and symbol creation for hierarchical design.
Physical layout with optimized routing to minimize parasitic capacitance.
Successful Design Rule Check (DRC) and Layout vs. Schematic (LVS).
Tools & Technologies:
Electric VLSI LTspice / NGSpice CMOS Digital Design
Key Takeaway: NAND gates are universal; mastering their layout is essential for building complex digital systems. This design was verified to provide a perfect inverted product response across all input combinations.

Digital VLSI Design (FPGA)

FPGA Pong Game

Pong with Scoreboard on FPGA using VGA

2026 | Completed

This project implements a classic Pong arcade game on an iCE40 FPGA, displayed on a VGA monitor, with an enhanced real-time scoreboard system. The game features player-vs-AI logic, where the left paddle is controlled by physical buttons and the right paddle is driven by a simple AI. Background music is played through a speaker output throughout the game.

Key Features:
  • VGA 640×480 @ 60Hz display using custom timing logic
  • Two-digit score display using a hardware 7-segment-style pixel renderer
  • AI-controlled opponent as a 3-state Moore FSM
  • Background music playback using a note-sequencing FSM
  • Virtual win/loss detection via background color change
Technical Implementation:
Hardware-Accelerated Rendering purely through spatial bounding boxes
No Framebuffer (Racing the Beam) for dynamic 25 MHz pixel calculation
Massive Parallelism of physics FSM, audio generation, and display controller
Technologies Used:
iCE40 FPGA Verilog HDL VGA Yosys / APIO
FPGA Tetris using VGA

Building Tetris on FPGA using VGA 🎮⚡

2026 | In Progress

Currently working on implementing a classic Tetris game using FPGA with VGA output, combining digital design, debugging, and real-time graphics. Currently in the debugging phase, optimizing display timing, block rendering, and control logic.

What I’m exploring:
  • VGA signal generation (HSYNC, VSYNC, pixel timing)
  • Game logic implementation in Verilog
  • Real-time rendering of blocks on screen
  • Hardware debugging and timing optimization
Technologies Used:
FPGA Verilog VGA Embedded Systems Digital Design
FPGA Car Parking System FPGA Car Parking System

Car Parking Slot Using FPGA

2025 | Completed

A Verilog-based parking slot counter system implemented on the iCEPi FPGA board. The design uses two push buttons — one for incrementing (car entry) and another for decrementing (car exit). The counter ranges from 0 to 255 (8-bit), simulating parking slot availability. Real-time count data is sent via UART (9600 bps) to a Python + HTML web interface for live display.

Key Features:
  • Increment counter for car entry
  • Decrement counter for car exit
  • 8-bit counter (0-255 range)
  • UART communication at 9600 bps
  • Python + HTML web interface for display
Technical Implementation:
Verilog HDL on iCEPi FPGA board
FPGA-based counter logic
UART serial communication
Tools Used:
Verilog HDL FPGA UART Yosys nextpnr IceStorm Apio
FPGA Music Instrument

FPGA-Based Music Instrument using One Rotary Encoder

2025 | Completed

A digital music synthesizer built in Verilog on the iCEPi FPGA board. A single rotary encoder controls tone frequency and waveform selection. The generated audio is output through AUX to a speaker, while note information is sent via UART (9600 bps) to a Python + HTML web interface for real-time visualization.

Key Features:
  • Single rotary encoder controls tone frequency and waveform selection
  • Audio output through AUX to speaker
  • UART transmission of note information at 9600 bps
  • Real-time visualization via Python + HTML web interface
Technical Implementation:
Verilog HDL on iCEPi FPGA board
FPGA-based digital synthesis
UART serial communication
Tools Used:
Verilog HDL FPGA UART Yosys nextpnr IceStorm Apio
FPGA Car Parking System FPGA Morse Code System

Morse Code Encoder/Decoder (FPGA)

2025 | Completed

A Verilog-based Morse Code Encoder and Decoder implemented on FPGA. The design converts button or switch inputs into Morse code pulses, decodes them into text, and sends the decoded messages through UART (9600 bps) to a web interface for live display.

Key Features:
  • Bidirectional encoding and decoding
  • Precise timing control for dots/dashes
  • Audio feedback for Morse signals
  • UART interface at 9600 bps
  • Python + HTML web interface for display
Technical Implementation:
Verilog state machines for Morse logic
Clock division and timing circuits
Lookup tables for character encoding
UART → Python + HTML Display
Technologies Used:
Verilog HDL FPGA Signal Processing Timing Control
FPGA Car Parking System FPGA Voting Machine

Electronic Voting Machine (FPGA)

2025 | Completed

A fully digital voting machine designed in Verilog on the iCEPi FPGA. The system simulates multiple voting inputs using switches and employs FSM logic to manage votes and counting. Results are sent over UART (9600 bps) to a Python + HTML interface for display.

Key Features:
  • Multiple voting inputs using switches
  • FSM logic for vote management and counting
  • UART transmission at 9600 bps
  • Python + HTML web dashboard for results display
Technical Implementation:
Verilog HDL on iCEPi FPGA board
Finite State Machine (FSM) for voting logic
UART serial communication
UART → Web Dashboard
Technologies Used:
Verilog HDL FPGA Voting System Security
FPGA Car Parking System FPGA Digital Lock

Digital Lock System (FPGA)

2025 | Completed

A Verilog-based digital lock system implemented on FPGA. The design uses buttons (btn1, btn2, encoder_btn) for input sequence, FSM for password verification. Lock/unlock status and attempts are transmitted via UART (9600 bps) to a Python + HTML web interface.

Key Features:
  • Button inputs (btn1, btn2, encoder_btn) for password sequence
  • FSM for password verification and lock logic
  • UART transmission at 9600 bps
  • Python + HTML web interface for monitoring
Technical Implementation:
Verilog HDL on iCEPi FPGA board
Finite State Machine (FSM) for lock logic
Button debouncing and sequence detection
UART → Web Interface
Technologies Used:
Verilog HDL FPGA Security System Button Interface

Ask About Aravind

Hi! I'm Aravind's virtual assistant. Ask me anything about his projects, skills, experience, or achievements! 👋
Portfolio Assistant 🤖 Ask about my projects, skills, and internships!